找回密码
 立即注册

揭阳市理工职业技术学校2026年教师招聘公告

[复制链接]
发表于 2026-1-16 21:48 | 显示全部楼层 |阅读模式
01

学校简介

揭阳市理工职业技术学校成立于2023年,是经揭阳市教育局批准成立的一所全日制中等职业学校。学校位于揭阳市榕城区砲台镇,地处潮汕三市交界的核心区,距离揭阳潮汕国际机场约8公里,国道和高速公路四通八达,交通十分便利,校园风景秀丽,教室宽敞明亮,实训设备先进,教学、实训和运动区域,配套一应俱全。学校现开设计算机应用、电子商务、中西面点、幼儿保育、数字媒体技术、艺术设计与制作、无人机操控与维护7个专业。因学校发展需要,为进一步推进“人才强校”战略,做好人才储备,现面向社会公开招聘教师,现将有关事项公告如下:

02

校园生活

03

基本条件

  1.遵纪守法、爱岗敬业,具备良好的职业道德和学术素养,持无违法犯罪记录证明。

  2.热爱教育事业,理论基础扎实,有一定的科研创新能力。

  3.身体健康,能够完成所应聘岗位的工作任务。

  4.符合所应聘岗位规定的任职资格条件。

04

招聘原则

  1.坚持德才兼备、以德为先的用人标准。

  2.坚持公开、平等、竞争、择优的原则。

  3.坚持工作需要、人岗相适,注重综合能力和专业知识相结合。

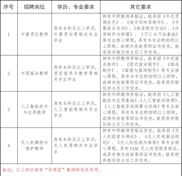
05

招聘岗位


06

福利待遇

  (一)所有应聘者一经录用,统一签署聘用合同,按学校薪酬管理规定发放薪酬。

  (二)按照国家规定购买“五险一金”,并为教职工购买人身意外商业保险。

  (三)享有寒暑假及国家规定的法定假期。

  (四)符合条件者可申请教师公寓,宿舍配备电热水器、空调、洗衣机等。

  (五)享有节假日福利,组织开展丰富多彩的党建团建、教职工工会等活动。

  (六)学校食堂用餐,菜品丰富,住房补贴、工龄工资等。

  (七)学校为教职工提供带薪培训、职称评审、双师型认定、国培省培学习机会,并为符合条件的教职工协助办理揭阳市市高层次人才认定。

07

招聘流程

08

投递说明

     (一)应聘者,登录揭阳市理工职业技术学校官方网站(https://www.jylgxx.com),下载并填写《揭阳市理工职业技术学校应聘人员登记表》(见附件)并提供个人简历电子版;

  (二)提供最高学历学位证书(海外高校毕业生需同时提供学位认证报告)、职称证书、资格证书、身份证或护照、获奖证书等证件扫描件;

  (三)个人学术成果和业绩:提供能反映本人教学、科研水平或工作业绩的相关材料(包括近3年发表的论文、论著目录及其版权页、论文收录情况、完成的科研项目等扫描件);

  (四)以上3点以附件形式发至学校办公室简历接收邮箱15917984719@139.com,发送标题为“应聘岗位+姓名+专业+学历+(高中/中职)教师资格证+职称”,一人限投一个岗位,请勿重复投递,相关证件扫描件材料概不退还;

09

详细地址及联系方式

  (一)学校地址:揭阳市榕城区砲台镇石牌村206国道旁揭阳市理工职业技术学校;

  (二)交通指引:揭阳砲台车站公交站乘坐4路公车到青溪路口公交站下车,步行抵达校园;

  (三)联系人及电话:

  吴老师 :15917984719;

  微信咨询:15917984719。



内容来源:https://mp.weixin.qq.com/s/23exY8Ewv33VbC50H82_Yg
您需要登录后才可以回帖 登录 | 立即注册

本版积分规则

本站信息均来自公开渠道,如有异议请联系删除!|手机版|网址大全|商网

GMT+8, 2026-1-17 02:47

Powered by Discuz! X3.5

© 2001-2025 Discuz! Team.

快速回复 返回顶部 返回列表